
Asynchronous Optimization & Background Processing
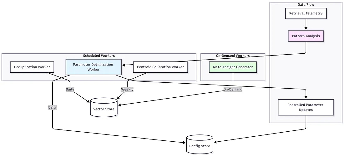
Memory Model employs a set of managed, asynchronous worker processes to maintain system intelligence. Unlike static vector databases, these workers continuously refine the vector space, optimize retrieval hyperparameters, and synthesize new metadata without blocking the synchronous API.1. Vector Space Centroid Recalibration
Objective: To maintain an accurate geometric model of memory distribution for the Adaptive Retrieval routing logic. The retrieval engine uses a centroid-based distance metric to automatically switch between META (exploratory) and SPECIFIC (precise) search modes.- Trigger Logic: The recalibration process is triggered asynchronously based on ingestion volume thresholds.
-
Recalibration Algorithm:
- The worker samples the vector distribution for each defined memory type.
- It computes the updated geometric centroid of the cluster in the high-dimensional space.
- It updates the routing table used by the Retrieval API.
-
Runtime Decision Function:
During query time, the system calculates the distancebetween the query embedding q and the nearest memory centroid c
d<δ): Indicates high intent specificity. Triggers Specific Mode (Low k, strict similarity thresholds).
High Distance (d>δ): Indicates exploratory intent. Triggers Meta Mode (High k, broader semantic expansion).
2. Adaptive Hyperparameter Tuning (Closed-Loop Control)
Objective: To optimize retrieval parameters (k, similarity thresholds) using control theory feedback loops, eliminating manual configuration. The system treats retrieval quality as a dynamic control problem. It utilizes a Lyapunov-stable controller to adjust parameters based on operational telemetry.- Feedback Mechanism: The system monitors the Retrieval-to-Utilization Ratio (assessing which retrieved chunks were actually used by the LLM to generate the final response).
- Control Logic:
- Telemetry Aggregation: Performance metrics are aggregated over a sliding window (default: 24h).
- Dampening Function: If utilization metrics drift, the controller adjusts the similarity_threshold and expansion_factor using a dampening function to prevent system oscillation.
- Hard Constraints: The optimization is mathematically bounded. Regardless of the error signal, parameters are locked within safe operating ranges (e.g.,
0.45 <= similarity_threshold <= 0.95) to guarantee service reliability.
- Convergence:
New projects typically reach an optimal, stable parameter configuration within 7-10 days of production traffic.
3. Semantic Pattern Recognition (Insight Generation)
Objective: To synthesize new, searchable insight objects from cross-domain correlations in the raw memory stream. This worker functions as a background generative analysis layer. It scans the immutable log of user memories to identify latent behavioral patterns.- Process Flow:
- Temporal Aggregation: The worker fetches memory objects within a specific moving window.
- Generative Analysis: An LLM-based classifier analyzes the aggregate text to detect semantic correlations across different domains (e.g., correlating Health Logs with Shopping Patterns).
- Confidence Gate: A probabilistic filter evaluates the strength of the detected pattern. Insights with a confidence score
<0.70are discarded.
- Persistence:
Validated patterns are stored as “First-Class” memory objects with type: “insight”. These are vectorized and indexed immediately, making the pattern itself retrievable in future queries.
Temporal Normalization Strategy
To prevent temporal hallucinations in synthesized insights, the system applies Shift-Left Temporal Resolution:- Absolute Timestamping: All relative time references detected during analysis (e.g., “last week”, “recently”) are resolved to absolute ISO 8601 intervals before storage.
- Deterministic Indexing: An insight regarding events from “last week” generated today is indexed with the specific date range (e.g., 2024-11-01/2024-11-07), ensuring temporal accuracy regardless of when the memory is retrieved in the future.